Dans de nombreuses organisations, la fonction achats est aujourd’hui solidement structurée, outillée, professionnalisée. Le contract management, quant à lui, est encore souvent perçu comme une discipline orientée vers les clients, mobilisée une fois le contrat signé, lorsque surgissent les premières difficultés. Cette vision est pourtant réductrice, en particulier lorsque l’on s’intéresse à l’exécution des contrats de ses fournisseurs, et par extension à la performance de sa supply chain. En y regardant de plus près, on s’aperçoit assez rapidement que le « supplier contract management » n’est ni extension du processus achat vers des contrées juridiques, ni un luxe organisationnel : il constitue un levier central de performance, de maîtrise des risques et de création de valeur.
Cet article propose de décrypter les interactions entre acheteurs et contract managers, mais aussi de livrer quelques bonnes pratiques pour intégrer une dimension contract management au sein d’un processus achat. Comme souvent en contract management (même si la tendance est à la standardisation des processus), il est difficile de définir un modèle unique, mais la pratique et la littérature permettent néanmoins de donner des clés de lecture, des repères méthodologiques et des bonnes pratiques pour mieux articuler ces deux fonctions, à la fois sur le plan des processus et sur le plan humain.
1. Le processus achat, colonne vertébrale organisationnelle
Le processus achat peut être défini comme l’ensemble des étapes par lesquelles une organisation passe pour acquérir les biens ou services nécessaires à son fonctionnement. Cette définition, largement partagée dans la littérature professionnelle, rappelle que l’achat n’est pas un acte ponctuel, mais un enchaînement de décisions structurantes, depuis l’expression du besoin jusqu’au paiement et à la clôture, en passant par le sourcing, la consultation, la négociation, la contractualisation et le suivi de l’exécution.
Dans une acception plus large, le processus achat s’inscrit dans la logique du Procure-to-Pay (que SAP définit bien mieux que nous dans cet article), qui vise à assurer une continuité entre la décision d’achat, l’exécution de la prestation et le flux financier. Il ne s’agit donc pas uniquement de sélectionner un fournisseur au meilleur prix, mais de garantir que ce qui a été acheté sera effectivement livré conformément aux attentes de l’organisation, dans les conditions économiques et opérationnelles prévues.

C’est précisément à ce stade que la dimension contractuelle prend tout son sens. Le contrat fournisseur n’est pas un simple acte ou document juridique : il formalise des choix, des arbitrages, des hypothèses et une allocation des risques. Autrement dit, si le processus achat produit de la valeur, il génère par la même occasion des engagements, parfois lourds de conséquences. Sans un pilotage contractuel structuré, cette valeur potentielle peut rapidement se transformer en pertes, en litiges ou en dérives opérationnelles.
2. Pourquoi intégrer le contract management au processus achat ?
L’intégration du contract management dans le processus achat ne relève pas d’un effet de mode. Elle répond à une réalité économique et organisationnelle très concrète. De nombreuses entités (et notamment les pouvoirs adjudicateurs, les industriels ayant un business model B2G) ont, par nature, une organisation qui repose en grande partie sur la performance de ses fournisseurs. Ladite performance dépendant directement de la qualité de l’exécution et de la relation contractuelle.
Dans ces organisations, le supplier contract management n’est ni un luxe ni un « nice to have ». Il est au cœur du modèle économique. Chaque contrat fournisseur engage des ressources, des délais, des responsabilités et parfois même le bon fonctionnement ou la réputation de l’organisation (la disponibilité d’un bâtiment de surface est primordiale pour un Ministère de la Défense, tout comme celle d’une centrale nucléaire pour garantir un approvisionnement et une souveraineté énergétique). Dès lors, considérer le contract management comme une discipline orientée client revient à ignorer une grande partie du business model de nombreuses organisations.
En ce sens, intégrer le contract management dans le processus achat permet à certaines organisations de créer une continuité logique entre l’amont et l’aval, et même à d’autres d’optimiser leur fonctionnement d’ensemble. Les décisions prises lors du sourcing ou de la négociation trouvent leur traduction opérationnelle pendant l’exécution. À l’inverse, les difficultés rencontrées en phase d’exécution devraient nourrir les futures stratégies d’achat. Cette boucle vertueuse n’existe que si achats et contract management travaillent de manière coordonnée, avec une vision partagée du cycle de vie du contrat.
3. Achat et contract management : une question de processus… et d’humain !
On parle souvent de la relation entre achats et contract management sous l’angle organisationnel : rattachement hiérarchique, périmètre de responsabilité, gouvernance. Ces questions sont importantes, mais elles ne suffisent pas à expliquer pourquoi certaines organisations réussissent à faire fonctionner cette relation, tandis que d’autres peinent à dépasser des logiques de silos.
La relation entre acheteurs et contract managers est avant tout une relation humaine. Elle met en interaction des profils aux formations, aux réflexes et aux priorités parfois différentes. En prenant quelques raccourcis, on peut dire que l’acheteur est traditionnellement orienté vers des actions avant-signature telles que la négociation, la compétitivité économique et la passation de commande. Le contract manager, lui, se concentre davantage sur la phase d’exécution, en s’assurant de la cohérence entre le contrat et le terrain, de la qualité de la relation en phase d’exécution, de la sécurisation des engagements ou encore de la maîtrise des risques et opportunités dans la durée.
L’enjeu n’est pas de faire prévaloir une logique sur l’autre, mais de créer un équilibre. Cet équilibre repose sur des processus clairs, mais aussi sur une reconnaissance mutuelle des expertises. Lorsque le contract management est perçu comme un contre-pouvoir ou un frein, la relation se tend. À l’inverse, lorsqu’il est intégré comme un partenaire de la fonction achats, il contribue à éclairer les décisions et à renforcer leur robustesse.
Sur le plan organisationnel, certaines bonnes pratiques se retrouvent fréquemment dans les organisations matures. La formalisation des rôles et responsabilités tout au long du cycle de vie du contrat constitue un socle indispensable. De même, la distinction entre la fonction achats et la fonction contract management, idéalement rattachées à des directions différentes, permet d’éviter des asymétries et de favoriser un dialogue équilibré. Enfin, l’alignement du dispositif avec la culture et le business model de l’organisation est essentiel : un processus déconnecté de la réalité opérationnelle reste lettre morte.
4. Mettre en place le contract management : auditer, formaliser, accompagner
La création ou le renforcement du supplier contract management est presque toujours un projet de transformation. Comme tout changement, il suscite des résistances : craintes de perte de périmètre, incompréhensions sur les rôles, peur d’une complexification excessive des processus. Ces résistances sont rarement rationnelles, elles traduisent souvent un manque de lisibilité sur la finalité du dispositif.
C’est pourquoi toute démarche sérieuse commence par un audit de l’existant. Il ne s’agit pas de repartir d’une feuille blanche, mais de comprendre comment les achats et les contrats sont réellement gérés, au-delà des procédures telles qu’elles sont censées exister sur le papier. Sur cette base, il devient possible de concevoir et formaliser un fonctionnement cible, adapté à la maturité et aux enjeux spécifiques de l’organisation.
L’accompagnement au changement constitue la troisième étape, souvent sous-estimée. Former, sensibiliser, expliquer, rassurer : ces actions sont indispensables pour que le supplier contract management soit perçu non comme une contrainte supplémentaire, mais comme un outil au service de la performance collective.
5. Qui fait quoi ? La question qui tue
La question du « qui fait quoi » entre acheteurs et contract managers revient systématiquement. Elle est légitime, mais elle appelle une réponse nuancée. Il n’existe pas de recette universelle : la répartition des rôles dépend de la culture de l’organisation, de la maturité des équipes et de la nature des achats concernés.
Les travaux menés par l’AFCM apportent néanmoins un éclairage structurant. Les fiches interfaces qu’elle a élaborées identifient vingt-et-un points de rencontre entre achats et contract management tout au long du cycle de vie du contrat. Le top 10 de ces interfaces montre une concentration marquée sur la phase post-signature (7 interfaces sur 10), c’est-à-dire l’exécution. Voici une synthèse du top 10 des interfaces selon l’AFCM :
- Analyse contractuelle et restitutions, clarification des exigences, jalons et livrables
- Appui sur l’application d’un flow-down ou back-to-back
- Aide à la revue/validation des dossiers de consultation
- Identification et traitement des Risques et Opportunités Contractuels (ROCs)
- Revue de contrat et aide à la négociation
- Soutien / conseil concernant les échanges et la correspondance contractuels
- Support au traitement des écarts et déviations contractuels
- Aide au traitement des claims
- Support au traitement contractuel de certaines situations de crise
- Sensibilisation/ formation des équipes achats au contract management.
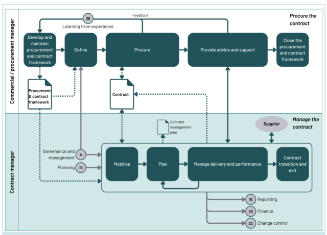
Ce constat reflète une réalité largement partagée : historiquement, le contract management est intervenu là où les difficultés deviennent visibles. Cela ne signifie pas pour autant que son rôle doive s’y limiter. D’autres approches, notamment anglo-saxonnes, proposent une vision plus intégrée, distinguant clairement l’avant et l’après signature, tout en organisant de nombreuses boucles de feedback entre achats et contract management. Sur ce point, on peut notamment citer nos voisins d’outre manche qui, via projectdelivery.gov.uk, donnent une vision très intégrée de la façon dont les contrats d’acquisition du gouvernement sont passés et managés. Encore une fois, une distinction assez claire est faite entre l’avant signature et l’après signature, qui sont respectivement réalisés par les achats d’une part, et le contract management d’autre part. Toutefois, les boucles de feedback et interactions (voir schéma ci-dessous) sont très nombreuses et montrent que le travail est vu comme étant très intégré et non siloté

Dans tous les cas, l’objectif n’est pas de cloisonner, mais de fluidifier les interactions en déterminant un « qui fait quoi » d’une façon simple, claire, intelligible en se laissant la liberté de revenir sur cette répartition en fonction de nombreux paramètres tels que l’évolution des effectifs, de la maturité de l’organisation, etc.
6. Faire remonter progressivement le contract managmenet vers l’amont du processus achat
Limiter le contract management à la phase d’exécution serait une caricature. Son intervention en amont du processus achat présente un intérêt stratégique évident. En phase de sourcing ou de consultation, le contract manager peut contribuer à une meilleure anticipation des risques et opportunités, à une structuration plus robuste des modèles contractuels et à une lecture critique des engagements proposés par les fournisseurs.
Cela étant, il est compréhensible que de nombreuses organisations choisissent de commencer par l’exécution. Le suivi de la performance post-signature est souvent une activité délaissée par les achats, faute de temps. Or, c’est précisément dans cette phase que se concentrent les pertes de valeur. Démarrer par l’exécution constitue donc un quick win : il permet de démontrer rapidement l’utilité et la valeur ajoutée du supplier contract management, avant d’étendre progressivement son périmètre vers l’amont.
Conclusion
Chaque organisation construit sa propre articulation entre processus achat et contract management. Il n’existe pas de modèle unique, ni de frontière intangible entre les deux fonctions. En revanche, une certitude s’impose : le supplier contract management n’est ni une option ni une lubie organisationnelle.
Dans un environnement marqué par la complexité des chaînes de valeur, la pression sur les marges et l’exposition accrue aux risques, la capacité à piloter les contrats fournisseurs de manière structurée constitue un levier de performance majeur. Lorsqu’il est pleinement intégré au processus achat, le contract management ne se contente pas de sécuriser : il éclaire les décisions, renforce la cohérence des engagements et contribue à transformer les contrats en véritables outils de pilotage stratégique.








